开元棋牌- 开元棋牌官方网站- APP下载工行、农行、中建交行集体发布风险提示!
2026-02-14开元棋牌,开元棋牌官方网站,开元棋牌APP下载日前,金价大幅震荡。1月30日,纽约商品交易所4月黄金期价一度跌破每盎司4800美元关口,跌幅超过10%;现货黄金单日最大跌幅超12%,盘中最低触及4682美元/盎司,下跌9.25%报4880.03美元/盎司。受金银价格大幅回落影响,国内品牌金饰门店足金饰品和工艺金条价格同步下调。两天内,多数产品单克价格回落幅度在80元左右。
近日,工行、建行、中行等多家银行相继调整积存金相关业务,并发布风险提示。
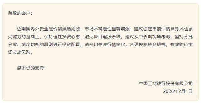
2月1日,中国工商银行股份有限公司发布“关于进一步做好贵金属市场风险防范的提示”。工行表示,近期国内外贵金属价格波动剧烈,市场不确定性显著增强。建议投资者在审慎评估自身风险承受能力的基础上,保持理性投资心态,避免盲目追涨杀跌。建议从中长期视角考虑,坚持分批分散、适度均衡的原则进行投资配置。请投资者密切关注行情变化,合理控制持仓规模,有效防范市场波动风险。
工行还于1月30日发布公告,调整如意金积存的业务办理规则并修改协议文本的约定。自2月7日起,在周末以及法定节假日等非上海黄金交易所交易日,该行将对如意金积存业务进行限额管理,限额类型包括全量或单一客户单日积存/赎回上限、单笔积存或赎回总量上限等,并进行动态设置,提金不受影响。
此外,工行积存金起购金额自1月8日起,由1000元上调至1100元;同时,自1月12日起,C3(平衡型)及以上的个人客户方可办理积存金业务。
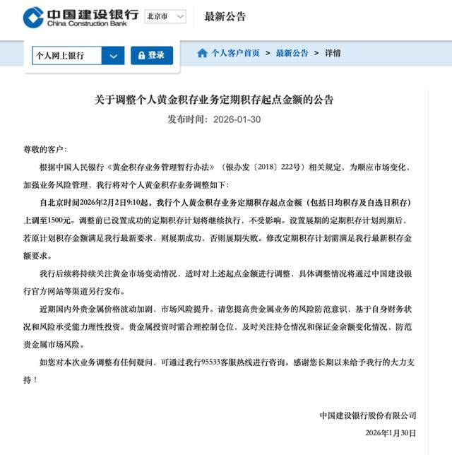
1月30日,建设银行发布公告称,自2月2日9:10起,个人黄金积存业务定期积存起点金额(包括日均积存及自选日积存)上调至1500元。该行后续将持续关注黄金市场变动情况,适时对上述起点金额进行调整。
建行还表示,近期国内外贵金属价格波动加剧,市场风险提升。请客户增强贵金属业务的风险防范意识,基于自身财务状况和风险承受能力理性投资。贵金属投资时需合理控制仓位,及时关注持仓情况和保证金余额变化情况,防范贵金属市场风险。
1月30日,中国银行表示,2026年以来,贵金属市场的不确定性因素较多,价格大幅波动。为保护积存金、积利金、账户贵金属等贵金属相关业务的客户利益,特别提示各位客户做好市场风险防范,基于自身财务状况和风险承受能力开展贵金属交易活动,合理控制贵金属持仓规模,防范贵金属价格波动带来的资金损失风险。
交通银行于1月29日发布公告称,自1月31日起,对于已签约贵金属钱包的个人客户,当前有效的风险承受能力评估结果为增长型、进取型、激进型,才可以办理贵金属钱包项下全部业务;如该评估结果为保守型、稳健型、平衡型,则客户可办理实时卖出、兑换实物贵金属、积存计划终止、解约等,有效积存计划执行不受风险承受能力评估结果限制。
此外,自1月31日起,个人客户当前有效的风险承受能力测评结果为平衡型、增长型、进取型或激进型,可购买沃德金生金产品。
去年12月31日,交行也曾发布风险提示,建议投资者关注市场变化,增强贵金属业务的风险防范意识,及时关注持仓情况和保证金余额变化情况,合理配置贵金属资产规模。
1月26日,农业银行发布公告称,自1月30日起,个人客户办理存金通黄金积存业务(包括存金通1号、2号)签约、买入、定投3类业务时,需在业务申请办理渠道,按该行统一的风险测评问卷进行风险承受能力评估、取得谨慎型及以上的评估结果。
农行还建议投资者增强风险防范意识,基于自身财务状况和风险承受能力理性办理存金通黄金积存业务。


